µPCI
Inspiração: Design Recipes for FPGAs: Using Verilog and VHDL (Embedded Technology)
Projeto final da disciplina Prototipação de Circuitos Integrados - POLI/UPE, 2014-1. Desenvolvido utilizando o Quartus II 13.0 sp1.
Introdução
O objetivo principal deste projeto é a construção de um µProcessador, que foi feita tendo como base a descrição de um processador no documento "Design Recipes for FPGAs: Using Verilog and VHDL (Embedded Technology)". Como o comportamento do processador desenvolvido é semelhante ao de um processador comum (como o que encontramos em nossos computadores, smartphones, etc), também será possível escrever programas (dado o conjunto de instruções existentes no processador) para serem executados pelo FPGA, claro, após passá-los por um tradutor que os converterá de um código MIPS para linguagem de máquina em binário.
Implementação
Modelo Estrutural

O modelo estrutural do processador implementado neste projeto segue o que está mostrado na imagem acima. Possui uma Unidade de Controle, um contador de programa, um acumulador, um registrador de dados, um de endereços e um de instruções, uma memória interna e um barramento que passam dados e endereços de memória.
As seções abaixo descrevem, com mais detalhes, como foram implementados cada componente. Nota-se que, além destas, há ainda uma entidade top-level chamada "processor", onde há a instanciação destas como componentes e a conexão dos respectivos sinais.
Conjunto de Instruções
| Comando | Opcode (Binário) |
|---|---|
| LOAD endereço | 0000 |
| STORE endereço | 0001 |
| ADD endereço | 0010 |
| SUB endereço | 0011 |
| INC | 0100 |
| DEC | 0101 |
| NOTT endereco | 0110 |
| ANDD endereço | 0111 |
| ORR endereço | 1000 |
| XORR endereço | 1001 |
| J endereço | 1010 |
| BE endereço | 1011 |
| BG endereço | 1100 |
| BL endereço | 1101 |
| WAITT | 1110 |
| NOP | 1111 |
Program Counter (PC)

O módulo do PC deve conter 6 portas de entrada/saída. São elas:
- Clock;
- Reset ativo em 0;
- Barramento de entrada e saída (PC_bus, barramento INOUT);
- Sinal de incremento (PC_inc);
- Carregar (PC_load);
- Permissão de escrita no barramento (PC_valid, manda o valor do PC pro PC_bus quando ativo, ou Z quando inativo).
Todos devem ser do tipo STD LOGIC, com exceção do PC_bus, que é STD LOGIC VECTOR.
Parte assíncrona: se a flag de valid for para 0, a saída no BUS deve ser colocada em Z imediatamente. Se reset for para 0, o valor do PC deve ir para 0.
Parte síncrona: na borda de subida, verifica-se as flags inc e load, em ordem de precedência. Isto é, se inc estiver em nível alto, não importa se load também está, deve ser realizado o incremento. Se inc estiver em nível baixo, verifica-se se load está em nível alto. Se estiver, carrega-se o valor do bus no PC.
Instruction Register

O módulo do IR deve conter 6 portas de entrada/saída. São elas:
- Clock;
- Reset ativo em 0;
- Barramento de entrada e saída (IR_bus, barramento INOUT);
- Carregar (IR_load, flag para dizer se o IR está no modo load, carregando a instrução a ser executada pelo processador ou decodificada);
- Permissão de escrita no barramento (IR_valid, flag que indica se o IR deve escrever seu conteúdo no barramento);
- Opcode (IR_opcode, saída com o opcode decodificado);
A função do IR é armazenar e decodificar o opcode em forma binária e então passá-lo para o bloco de controle.
Parte assíncrona: se a flag de valid for para 0, a saída no BUS deve ser colocada em Z imediatamente. Se reset for para 0, o valor do registrador interno deve ir para 0s.
Parte síncrona: na borda de subida, o valor do barramento deve ser enviado para o registrador interno e o opcode de saída deve ser decodificado assincronamente quando o valor no IR mudar.
Arithmetic Logic Unit (ALU)

O módulo de ALU (que compreende, na verdade, a ALU propriamente dita e o registrador ACC) contém 7 portas de entrada/saída. São elas:
- Clock;
- Reset ativo em 0;
- Barramento de entrada e saída (ALU_bus, barramento INOUT, mesma idéia do PC_bus);
- Comando (função) a ser realizado (ALU_cmd, com 4 bits, sinais de controle que indicam a função a ser realizada pela ALU);
- Sinal de escrita no barramento (ALU_valid, manda o valor da ALU pro ALU_bus quando ativo, ou Z quando inativo);
- ACC é zero (ALU_zero, fica em nível alto quando o valor armazenado no ACC é igual a zero).
- ACC é menor que zero (ALU_slt), fica em nível alto quando o valor armazenado no ACC é menor que zero).
Como dito, a ALU possui, internamente, um acumulador ACC do tamanho do barramento do sistema. É ele quem guarda o valor a ser enviado para o barramento quando o sinal ALU_valid está ativo, e é quando este é inteiramente zero que o ALU_zero é ativo. Ao ativar o sinal de reset (colocando-o em 0), reseta-se o valor do registrador interno (ACC) para 0.
Na borda de subida do clock, decodifica-se o valor do comando e realiza-se a operação em cima do ACC.
Os comandos possíveis são:
| Comando | Operação |
|---|---|
| 0000 | LOAD - Carrega o valor do barramento no ACC (ACC = 0 + BUS) |
| 0001 | ADD - Soma o valor do barramento ao ACC (ACC = ACC + BUS) |
| 0010 | NOT - Carrega no ACC a negação do valor do barramento (ACC = not BUS) |
| 0011 | OR - 'Ou' do valor do barramento com o ACC (ACC = ACC or BUS) |
| 0100 | AND - 'E' do valor do barramento com o ACC (ACC = ACC and BUS) |
| 0101 | XOR - 'Ou exclusivo' valor do barramento com o ACC (ACC = ACC xor BUS) |
| 0110 | INC - Incrementa o ACC (ACC = ACC + 1) |
| 0111 | SUB - Subtrai o valor do barramento do ACC (ACC = ACC - BUS) |
| 1000 | DEC - Decrementa o ACC (ACC = ACC - 1) |
Memória de Instruções/Dados

O módulo de memória deve conter 8 'pinos':
- Clock;
- Reset ativo em 0;
- Ativação de carregamento do registrador MDR (MDR_load, MDR = Memory Data Register);
- Ativação de carregamento do registrador MAR (MAR_load, MAR = Memory Address Register);
- Permissão de escrita no barramento (MEM_valid, manda o valor lido na memória (registrador MDR) para o MEM_bus quando ativo, ou Z quando inativo);
- Barramento de entrada e saída (MEM_bus, barramento INOUT, mesma idéia do PC_bus);
- Flag de ativação da memória (MEM_en);
- Flag de indicação de escrita ou leituar (MEM_rw, onde '0' indica leitura e '1' escrita);
O módulo de memória é implementado em 3 partes:
- Carregamento do endereço a ser acessado (vem do BUS e é salvo no MAR);
- Leitura ou escrita do dado presente no endereço indicado pelo MAR, utilizando o MDR;
- Carregamento dos dados padrões na memória, toda vez que a mesma é resetada.
Controladora de IO
A implementação do IO é feita com inspiração em Memory Mapped I/O, onde pode-se ler mais sobre na página da Wikipedia: http://en.wikipedia.org/wiki/Memory-mapped_I/O.
Desta forma, decidiu-se que ao realizar acesso a memória, o seguinte mapeamento seria feito:

Assim, tanto o módulo de memória quanto a controladora de IO deverão ouvir constantemente pelas requisições, mas só deverão responder caso o endereço a ser operado esteja dentro dos seus limites.
As entradas e saídas da controladora de IO são semelhantes a do módulo de Memória, isto é, possuem a mesma interface. A entidade pode ser visualizada na figura a seguir.

Estão omitidas dessa imagem, entretanto, as conexões com os dispositivos de entrada e saída propriamente ditos, dado que isto depende de quais serão implementados.
Para a apresentação deste projeto, optou-se pela criação de 3 dispositivos: duas saídas para displays de 7 segmentos e uma entrada a partir de um conjunto de switches. Assim, associou-se a cada dispositivo um endereço (129, 130 e 128, respectivamente), e fez-se o devido tratamento para que as operações de LOAD e STORE realizassem o acesso correto aos mesmos.
Unidade de Controle (UC)
A função da Unidade de Controle é acessar o PC, pegar a instrução da memória, mover os dados quando necessário, configurando todos os sinais de controle no momento certo e com os valores corretos. Dessa forma, a Unidade de Controle deve ter um clock e reset, conexão com o barramento global e saídas com todos sinais de controle:
- Clock;
- Reset ativo em 0;
- Opcode;
- IR_load;
- IR_valid;
- IR_address;
- PC_inc;
- PC_load;
- PC_valid;
- MDR_load;
- MDR_valid;
- MAR_load;
- MAR_valid;
- MEM_en;
- MEM_rw;
- ALU_valid;
- ALU_load;
- ALU_cmd;
- CONTROL_bus;
- IODR_load
- IOAR_load
- IO_valid
- IO_en
- IO_rw
- WAKE_signal (novo sinal, de entrada, que serve para sair do estado de WAIT)
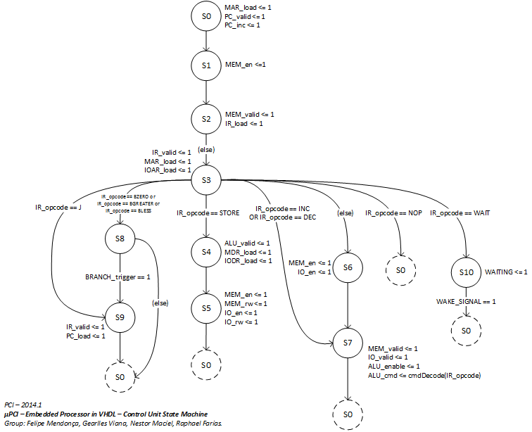
A Unidade de controle pode ser implementada por uma máquina de estado que controla o fluxo de sinais no processador. O diagrama da máquina de estado pode ser conferido na imagem abaixo.

| Estado | Descrição | Sinais Ativos |
|---|---|---|
| s0 | Busca de instrução: manda o valor do PC para o barramento e incrementa o PC. Além disso, carrega o endereço do barramento (valor do PC) no MAR, seguindo para s1. | MAR_load, PC_valid, PC_inc |
| s1 | Busca de instrução: ativa memória para R/W e configura para leitura (valor no endereço de memória que está em MAR é armazenado em MDR, isto é, carregamos a próxima linha de código a ser executada), seguindo para s2. | MEM_en |
| s2 | Busca de instrução/Decodificação: Carregamento do que foi lido na memória para o IR, seguindo para s3. | MEM_valid, IR_load |
| s3 | Envio do valor armazenado em IR para o barramento, carregando no MAR. Se a instrução for NOP, retorna ao estado inicial s0. | IR_valid, MAR_load, IOAR_load |
| s4 | Se a instrução for de STORE, armazena o valor do acumulador no MDR e segue para o s5. | ALU_valid, MDR_load, IODR_load |
| s5 | Escreve o valor armazenado no MDR na posição de memória armazenada no MAR. Após isso, retorna ao estado inicial s0. | MEM_en, MEM_rw, IO_en, IO_rw |
| s6 | Carrega para MDR o valor da posição de memória armazenado no MAR e segue para o estado s7. | MEM_en, IO_en |
| s7 | Habilita a memória para escrita no barramento e resgata o valor que está no MDR. Ativa, também, a ALU com a operação a ser realizada. Após isso, retorna ao estado inicial s0. | MEM_valid, IO_valid, ALU_enable, ALU_cmd |
| s8 | Se, no estado S3, a instrução for BLESS, BGREATER ou BZERO, e o BRANCH_Trigger estiver ativo, se segue para o estado s9, caso contrário, retorna-se ao s0. | - |
| s9 | Realiza o JUMP, carregando no PC a instrução da posição de memória indicada pelo IR. Após isso, retorna ao estado inicial s0. | IR_valid, PC_load |
| s10 | Se, no estado S3, a instrução for WAIT, o processador espera até que seja recebido um sinal de WAKE para que ele retorne ao estado 0, continuando o fluxo de buscas de instruções. Após isso, retorna ao estado inicial s0. | WAITING |
Percebe-se a utilização da função cmdDecode, onde é realizada a conversão do opcode da instrução a ser realizada para o comando a ser executado pela ALU.
Dificuldades
- A utilização de memória com sinal de reset não pôde ser inferida para memória RAM pelo sintetizador do Quartus II. Assim, tivemos que reduzir a quantidade de bits para que fosse possível gerar uma memória com uma quantidade menor e mais viável de componentes.
- Visualização de sinais internos -- que não são portas da top-level entity -- é complicada: não é possível fazer mapeamento diretamente para leds e switches. A solução mais provável seria a utilização de SignalProbes, mas que só está disponível na versão paga do Quartus II.
- Descrição do IO como Memory Mapped foi, a princípio, complicada.